Universal Model M Controller

User avatar
hasu

12 Mar 2015, 21:33

If nobody use VBUS function we can forget my VBUS concern. I think it is useful to someone and I used VBUSTI thourugh LUFA to initialize USB engine in proper timing(plug-in) in my Bluetooth Controller.

But I'm not insist that it is indispensable. I'm just reviewing PCB design, I for one don't have plan to use Bluetooth on Model M.

As datasheet indicates, VBUS pin is typically connected like this in self powered device.
selfpower.png
selfpower.png (23.53 KiB) Viewed 8396 times

User avatar
phosphorglow

13 Mar 2015, 04:07

Excellent! Thanks everyone for your feedback, I think this most recent revision will suit the needs of just about everyone. You can tell it's getting serious now that there's a ground plane... ;P

Now there's some options to play around with regarding the voltage regulator and what paths to use based on different needs or preferences, even if they're remote.

Moved E3 D6 F7-4 to the right hand side. Not sure if I'm keeping E3 right there quite yet. No big deal.

Used some of the blank space on the left hand side for whatever.

Bluefruit EZKey vaguely placed with convenient traces in the event that it actually fits and works right there, if not, no big deal - wire it in and place it elsewhere.

This is about as "official" as Version 1.0 gets. Super excite.
controller5.jpeg
controller5.jpeg (170.41 KiB) Viewed 8375 times
Need to go through and double check all the ground fill vias and add in the copper fill for the top.

...I'm still thinking red PCB...

User avatar
idollar
i$

13 Mar 2015, 08:05

Impressive !

Let me add some possible improvements:

1.- I could not find a reset button. A real push button, optional. This would help in the possible debugging.
2.- The oscillator could be moved to the opposite edge to ensure that it does not hit the metal plate.
3.- It could be good to add an isp interface also.

User avatar
chzel

13 Mar 2015, 08:24

I would move the xtal closer to the uC, it should improve reliability. Shuffle the tracks a bit and don't use vias, you have enough room, and the matrix tracks can be a bit longer to go around the xtal.

Edit: I love this project!

User avatar
idollar
i$

13 Mar 2015, 10:03

idollar wrote: Impressive !

Let me add some possible improvements:

1.- I could not find a reset button. A real push button, optional. This would help in the possible debugging.
2.- The oscillator could be moved to the opposite edge to ensure that it does not hit the metal plate.
3.- It could be good to add an isp interface also.
EDIT: I also love this project. Thank you !

andrewjoy

13 Mar 2015, 10:39

This is going to be so amazing !

It will be even more amazing with white solder mask!

User avatar
Muirium
µ

13 Mar 2015, 16:28

White might make sense Inside beige or industrial shells. I always like the barrels being white. But then again red is the best PCB colour in general.

Definitely needs an Oh Shit! button though. For reflashing / general unbricking.

User avatar
phosphorglow

14 Mar 2015, 04:20

Thanks! :)

- Reset button: it's there next to the USB-B, and on the optional micro USB mini board. Both of which will be accessible with a paper clip. Or the same style switch with a longer actuator, depending on preference. The actuator is blue in the pictures, so that's probably deceiving.

- Crystal being moved: done! Thanks for bringing that up. I've been meaning to do it but didn't feel like fussing with it. Now it's surface mount with no vias. Technically it fit before without hitting the steel plate, but I like this way better now.

- ISP interface: technically it's there, but not as a single block connector. MISO/MOSI/SCLK, reset, Vcc and ground are all accessible.

- White solder mask... They're gorgeous. But red... Red just looks like it means business.

- Side notes: I moved R1 and R2 in such a way as to remove two vias which seems important for the USB data lines. Aaaaaand... There's another side note, and probably another note to the side of that. *stares off blankly for a few moments/minutes*

Oh. That's why. They were tangential. Right now I'm futzing about making sure the ground planes don't have dead spots and adding vias as necessary. The side-side note was about Fritzing. It's a really awesome program if you have no experience with other design suites, and really gets you acquainted with the flow of things. The parts editor and libraries need some time to evolve, but otherwise it's been rather intuitive. I'm having an easier time learning to use Eagle now, even though a lot of things are quite opposite.

User avatar
phosphorglow

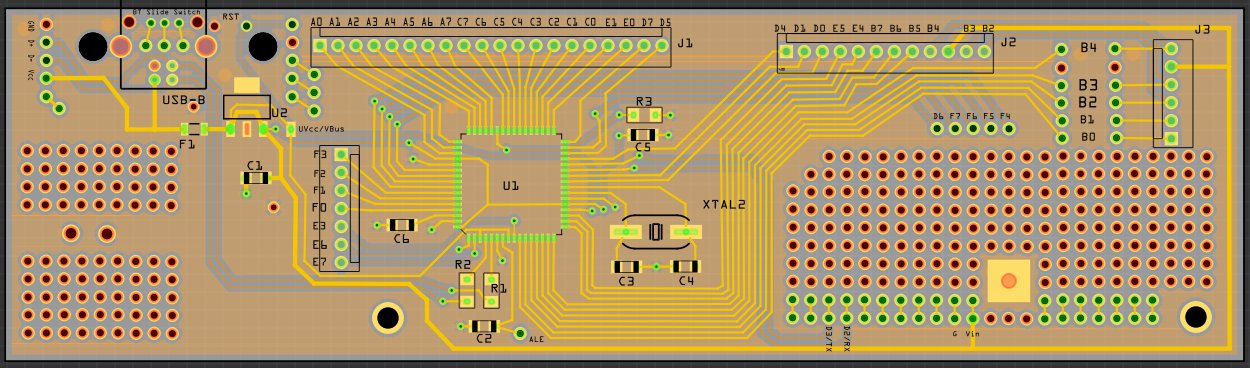
14 Mar 2015, 04:34

Updated layout:
Spoiler:
controller7.jpeg
controller7.jpeg (145.2 KiB) Viewed 8307 times

User avatar
phosphorglow

15 Mar 2015, 04:00

I'm nicknaming it Colossus, as in The Forbin Project.

This is the voice of world control...

Submitting Monday for manufacturing. :)

User avatar
Touch_It

15 Mar 2015, 04:43

Oh my. Any idea of what the price of the final board will be?

User avatar
phosphorglow

15 Mar 2015, 15:53

The math is a little fuzzy right now but the goal is about $45 assembled, including a cute little Mylar port cover. Bare PCB if you want to solder it yourself or use a teensy will probably be under $10. Once I get them and see how long it takes me to solder, flash and test I'll know a little better.

User avatar
Muirium
µ

15 Mar 2015, 16:04

Sweet!

You're one of the cool kids here with a reflow oven? I definitely want mine assembled, with the cute port and a Bluetooth cherry on top please.

Also: a great name. (Very fitting for the reputation Model Ms have.) And one that's got a notable history in computing.

Image
https://en.wikipedia.org/wiki/Colossus_computer

User avatar
phosphorglow

15 Mar 2015, 16:11

Hehe! Okie dokie!

Nah, no reflow oven. Old school hand soldering for me. Drag soldering is one of my favorite skills so it shouldn't take tooooo long.

User avatar
phosphorglow

15 Mar 2015, 16:14

Ahhhh what a beautiful machine. I like that there's a redirect to the Forbin project as well. :P

User avatar
phosphorglow

16 Mar 2015, 23:41

Okie doke!

Order placed. Getting 100 of these goofy little gadgets. I expect to have them in about two weeks.

If you're interested in getting one, PM me so I can get an idea of how many extra sets of components I need to order for the first round of assembly.

Let me know if you intend on using it as a regular USB-B or Micro B, and whether or not you want me to order in the Bluefruit EZKey and Lipo Rider, and what model you'd like to use it on (primarily just need to know for the proper LED connector). Or if you just want the blank PCB we'll call that $10 + S&H for now. I'm still thinking $45 for the assembled board.

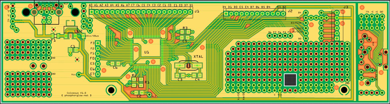
So here's version 1.0 as submitted:
Spoiler:
controller8.jpeg
controller8.jpeg (207.24 KiB) Viewed 8210 times

User avatar
chzel

17 Mar 2015, 00:04

Nice, good news, I am definitely interested, but could you post the BOM so we can decide between assembled or not?

User avatar
Muirium
µ

17 Mar 2015, 17:58


User avatar
phosphorglow

25 Mar 2015, 21:36

PCB's are arriving today! Most of components arrive tomorrow.

I need to organize the BOM a bit better but I'll have that up at some point. I'll get back with everyone who messaged about getting a controller once I get a couple built and tested - I have plenty to go around!

Of course, even after hours of staring I still found a few small errors which didn't show up until after they've been manufactured. They're small, but they annoy me.

- C1 is attached to the output of the voltage regulator. Really would have preferred for it to be before. Not a huge issue, and if it is I can cut the trace and run a small wire.

- For some reason I labeled a through hole attached to Ucap as ALE, which it most certainly is not.

That's it, I suppose. Version 1.0001 can happen eventually with fun changes.

In the meanwhile, here's the idea I have in my head about the Lipo situation for both Adafruit LiIon/LiPoly and the Rider Pro:
controller9.jpeg
controller9.jpeg (32.74 KiB) Viewed 8124 times
I'm thinking this is the simplest setup for what we have?

User avatar
phosphorglow

26 Mar 2015, 00:52

HEEEEE! It's so pretty! Drills are perfect, fits like a glove, and the red is meeeeean! Mhuahah. The notch fits perfectly for the boards with the smaller controller. I'm cursing myself for not ordering the components one day earlier because I want to solder one oh so badly right now. Everything checks out with my ohmmeter too. I was worried that the mounting posts weren't going to line up that well, but I got it right on the spot. Weeeee!

Should have gone slightly thicker than 1mm, but whatever - it's perfectly fine and I know for the next time.
2015-03-25 19.31.43.jpg
2015-03-25 19.31.43.jpg (80.65 KiB) Viewed 8099 times

User avatar
scottc

26 Mar 2015, 01:05

Ooooooooooooooooooh that is pretty :shock: :shock:

User avatar
Muirium
µ

26 Mar 2015, 01:11

Tomato awesomesauce.

User avatar
Halvar

26 Mar 2015, 09:06

That is so sexy!

andrewjoy

26 Mar 2015, 10:46

That is amazing ! Would have been more amazing in white but still amazing !

Can you still get PCBs without solder mask ? so they match the beamspring controllers ? ( or at least my one has no mask).

That prototype area screams solenoid to me !

User avatar
CommonCurt

26 Mar 2015, 14:13

phosphorglow wrote: HEEEEE! It's so pretty! Drills are perfect, fits like a glove, and the red is meeeeean! Mhuahah. The notch fits perfectly for the boards with the smaller controller. I'm cursing myself for not ordering the components one day earlier because I want to solder one oh so badly right now. Everything checks out with my ohmmeter too. I was worried that the mounting posts weren't going to line up that well, but I got it right on the spot. Weeeee!

Should have gone slightly thicker than 1mm, but whatever - it's perfectly fine and I know for the next time.
2015-03-25 19.31.43.jpg

Wow. Lookin good :)

User avatar
vivalarevolución
formerly prdlm2009

26 Mar 2015, 14:51

Looks beautiful! The Model M, with 21st century sophistication.

User avatar
regack

26 Mar 2015, 20:13

Looks fabulous phosphorglow!

User avatar
phosphorglow

26 Mar 2015, 21:37

Thanks! ^_^

First one assembled and I'm using it in my SSK right now! Picture! Exclamation point!
2015-03-26 16.30.421.jpg
2015-03-26 16.30.421.jpg (119.06 KiB) Viewed 7994 times

User avatar
chzel

26 Mar 2015, 21:57

Beautiful!

User avatar
idollar
i$

26 Mar 2015, 22:23

phosphorglow wrote: Thanks! ^_^
First one assembled and I'm using it in my SSK right now! Picture! Exclamation point!
I am impressed, very impressed !

I have not understood what software are you using ...was it explained before ? Am I missing something ?

Post Reply

Return to “Workshop”