Let's create the FSSK/FEXT = DONE !!!!

User avatar
wcass

17 Mar 2016, 18:07

I am building test controllers now to verify that they work as expected, but they are not. But that might be an issue with the PCB I got from OSHPark.

I've had other projects fail when a strictly surface mount USB connector came loose, so now I like to use USB connectors with some pins. Notice that the holes on the board don't match the holes in the design. Apparently OSHPark does not do slots. I had to bend the "side" pins out just to seat the connector. The "back" pins fit in the holes, but looking at the scan - the holes are off center, so the pins must be off center too. I have two more PCB to try with - might just bend all the pins out of the way and see if that helps.

User avatar
Halvar

17 Mar 2016, 18:35

Sounds like you're pretty far though if you're already testing prototypes. Wow, that was pretty fast.

How does your connection to the matrix pcbs look right now?

User avatar
phosphorglow

18 Mar 2016, 00:17

USB-only.zip
(45.31 KiB) Downloaded 702 times
Gerbiegoo.

I hope that's helpful to some degree.

If you kill off USB-B entirely - :( - you can make that daughterboard less shapely, but you should definitely keep the extension away from the main board.
3.png
3.png (22.04 KiB) Viewed 23458 times
Mini one side, micro on the flip.
4.png
4.png (21.67 KiB) Viewed 23458 times
Micro is tested and awesome. I used a good through hole case mounting connector with SMT pads. Hirose I believe.

Mini is untested officially, but I'm pretty certain you'll have to break the little plastic nubs off of one in order for it to work. Those don't exactly seem to do much anyways, considering they break off very easily...

Or just kill mini and fit a USB-C connector there. That would rock.

Oh, and the through holes on the right hand side that don't connect to anything are only there for stability of the daughterboard. Standard break-away headers to connect the two boards together works really well.

(And you could technically flip it around so that the Micro connector is oriented right side up. It's currently upside down, but in my scenario I need it that way because of a slide switch underneath for bluetooth.)

(P.S. - my apologies for not having something more useful than gerber. Learning KiCAD or Eagle has not been high on my list of priorities.)

User avatar
idollar
i$

19 Mar 2016, 21:49

Howto: chop a model m barrelframe/ steel plate to fit in a (F)SSK case

Do not miss this

Well done hypkx !!!

berserkfan

21 Mar 2016, 17:25

fohat wrote:
berserkfan wrote:
I am a reluctant veteran of Model F-122 disassembly. Big heavy plates? NEVER again.
Nothing is easy the first time. I have done at least a dozen, and only 2 failed.

1 was totally my fault, I drilled through a trace. The other was probably dead before I got it and I didn't test it before dismantling it.

Otherwise, allocate a dozen or more hours and a hundred curse words and it is not that big of a deal.
fohat, how did that happen? I have never drilled through any Model F traces before because there is no need to drill any Model F. Apart from very minor dremeling of plastic casings to fit a teensy, the only destructive thing I have ever needed to do is to cut the metal plate to change my Model F AT to Model F ANSI-SSK.

I am perplexed

User avatar
idollar
i$

22 Mar 2016, 11:18

I will take the opportunity of the coming break to finalise the FEXT PCB.
The v1,0 of the FSSK is ready.
I plan to order next week.

Apologies for the delay.

User avatar
Alkhar

27 Mar 2016, 14:54

Hello, some questions :

Any project going on to have a cad file made for the ssk case ?
So maybe the people who has access to a CNC could craft his case ?

User avatar
idollar
i$

01 Apr 2016, 20:30

All,

I am ready with the updated version of the FSSK. It is called V1.00

Notes on this version
  • It is the same version as the prototype one with corrected errors.
  • It does not have the extra keys that XMIT suggested. This change required a redesign of two rows which add risk that I will not take in the production unit.
The pictures from the Gerber follow:
FSSK V1.00 - Top layer from Gerber.jpg
FSSK V1.00 - Top layer from Gerber.jpg (523.98 KiB) Viewed 23229 times
FSSK V1.00 - Bottom layer from Gerber.jpg
FSSK V1.00 - Bottom layer from Gerber.jpg (422.16 KiB) Viewed 23229 times
FSSK V1.00 - All layers from Gerber.jpg
FSSK V1.00 - All layers from Gerber.jpg (693.06 KiB) Viewed 23234 times

User avatar
idollar
i$

01 Apr 2016, 20:34

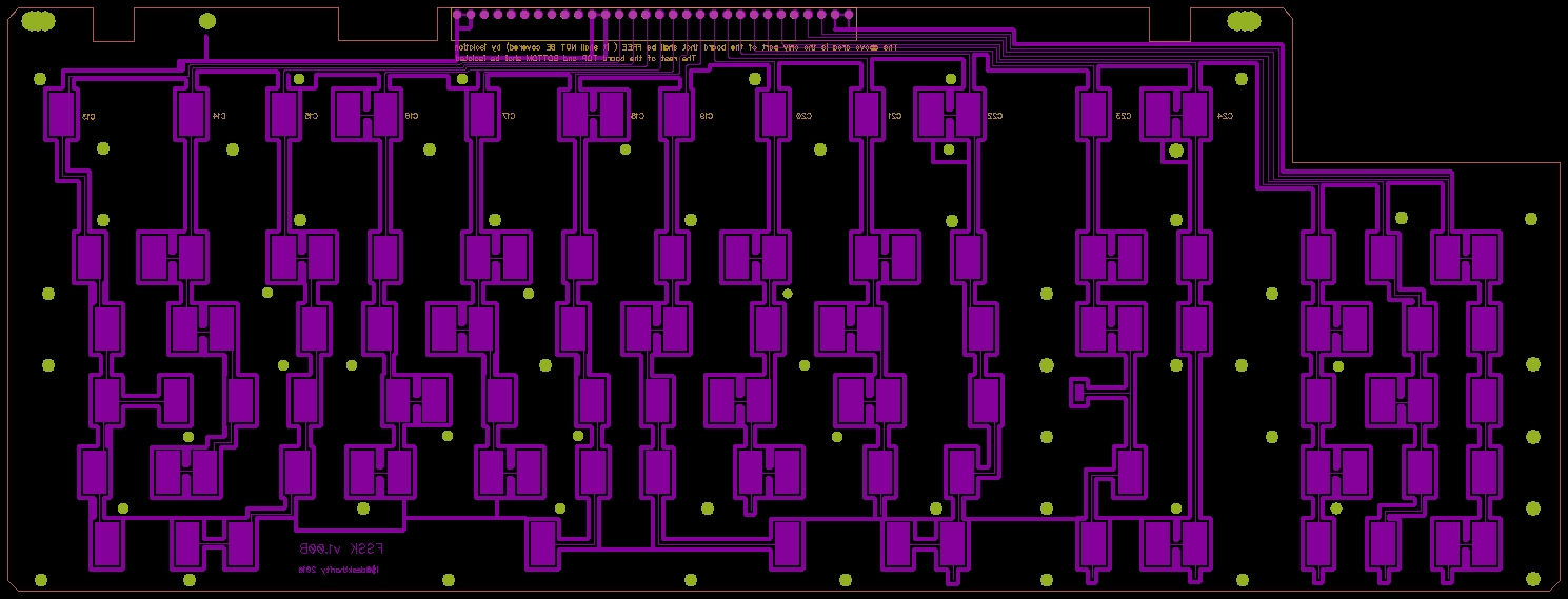
And here is the FEXT v1.00B (The B is to distinguish it from the FSKK v1.00 above)

The features on this file are:
  • FEXT files that could ALSO be digitally cut to create a FSSK v1.00B
  • Added extra keys con XMIT demand
  • Rework of two of the columns to achieve the above
I plan to order some of these also as prototypes during the Group Buy.

Here are the pictures:
FSSK v1.0 - Top layer from Gerber.jpg
FSSK v1.0 - Top layer from Gerber.jpg (363.74 KiB) Viewed 23227 times
FSSK v1.0 - Bottom layer from Gerber.jpg
FSSK v1.0 - Bottom layer from Gerber.jpg (356.58 KiB) Viewed 23227 times
FSSK v1.0 - All layers from Gerber.jpg
FSSK v1.0 - All layers from Gerber.jpg (561.55 KiB) Viewed 23227 times
For those interested in the differences between the new Version V1.00B and the V1.00, following you can find the tables that I have used to check the design:


FSSK V1.00
FSSK v1.00 - Matrix table.jpg
FSSK v1.00 - Matrix table.jpg (643.52 KiB) Viewed 23193 times


FSSK (=FEXT) V1.00B
FEXT v1.00B - Matrix table.jpg
FEXT v1.00B - Matrix table.jpg (641.42 KiB) Viewed 23193 times
The keys that have been changed are marked in a different color.[/quote]
Last edited by idollar on 01 Apr 2016, 22:10, edited 1 time in total.

User avatar
idollar
i$

01 Apr 2016, 20:35

The above means that I am ready to go ahead with the Group Buy :-)

User avatar
shreebles
Finally 60%

01 Apr 2016, 22:02

Great!
Essentially, using a FEXT v1.00B PCB, and cutting that down, would allow me to build an SSK with Winkeys, correct?

User avatar
idollar
i$

01 Apr 2016, 22:07

shreebles wrote: Great!
Essentially, using a FEXT v1.00B PCB, and cutting that down, would allow me to build an SSK with Winkeys, correct?
There is no need to cut anything. The design (CAD files) is done in two parts. When put together create a FSEXT.
I can easily use the SSK part of the V1.00B to create the FSSK V1.00B from the FEXT V1.00B. They are basically the same thing !!!

Check the updates above with the design tables. It will help you to understand the concept.

Sumarsing : With the FEXT V1.00B board I will test the additional keys, the extended keyboard and the FSSK V1.00B all at the same time.

User avatar
vivalarevolución
formerly prdlm2009

01 Apr 2016, 23:07

Info dump! I'm overwhelmed.

User avatar
XMIT
[ XMIT ]

02 Apr 2016, 02:41

This design choice and direction seems great to me!

I'm still working on putting my FSSK together. With a lot of luck I can have it done by the weekend. Let's see how it goes!

User avatar
Panter

04 Apr 2016, 15:46

Well, after reading all 22 pages, all I can add to the conversation is a compliment. It is very impressive to see a single person's idea develop into such a great community project!

User avatar
idollar
i$

05 Apr 2016, 09:27

An update status on the GB - The order has been reviewed, approved and paid. Under production

User avatar
Techno Trousers
100,000,000 actuations

05 Apr 2016, 15:29

Woohoo!!

User avatar
Phenix
-p

06 Apr 2016, 21:25

Adding option of Windowskeys would be nice, but I assume available in Round 2, or?

User avatar
idollar
i$

06 Apr 2016, 21:39

Phenix wrote: Adding option of Windowskeys would be nice, but I assume available in Round 2, or?
If there is interest for a second round, it would be possible.

User avatar
0100010

06 Apr 2016, 21:44

Now you just need split spacebar support using Code keys and fill in the missing key positions between the 6 pack and arrow keys.

Split the 7x spacebar into 2.75 + 1.5 + 2.75, like this : http://www.keyboard-layout-editor.com/# ... b982c9916a

User avatar
idollar
i$

06 Apr 2016, 22:25

0100010 wrote: Now you just need split spacebar support using Code keys and fill in the missing key positions between the 6 pack and arrow keys.

Split the 7x spacebar into 2.75 + 1.5 + 2.75, like this : http://www.keyboard-layout-editor.com/# ... b982c9916a
And the keycaps ?

User avatar
Phenix
-p

06 Apr 2016, 22:29

Will there also be a separated number pad? (or wired to the xwhatsit separatly)

User avatar
idollar
i$

06 Apr 2016, 23:18

Phenix wrote: Will there also be a separated number pad? (or wired to the xwhatsit separatly)
sorry, I do not understand the question ...
There design files can be tuned to produce the FEXT of FSSK PCBs, but the design is one.

User avatar
Techno Trousers
100,000,000 actuations

07 Apr 2016, 01:57

I'm happy to wait for the FEXT to try out the mods that will be necessary to add windows keys. The thought of drilling the barrel plate and modifying the case of a precious and valuable SSK scares me more than a little bit.

A $40 full-size Model M on the other hand... :twisted:

User avatar
0100010

07 Apr 2016, 03:29

Why not buy a new 103 key barrel plate from Unicomp and cut it down?

User avatar
0100010

07 Apr 2016, 03:32

idollar wrote:
0100010 wrote: Now you just need split spacebar support using Code keys and fill in the missing key positions between the 6 pack and arrow keys.

Split the 7x spacebar into 2.75 + 1.5 + 2.75, like this : http://www.keyboard-layout-editor.com/# ... b982c9916a
And the keycaps ?
2.75x spacebar profile 'Code' keys from IBM DisplayWheelwriters:
Image
Better image:
Image

User avatar
Techno Trousers
100,000,000 actuations

07 Apr 2016, 04:47

0100010 wrote:Why not buy a new 103 key barrel plate from Unicomp and cut it down?
Is that drop in compatible with the old cases? If so I'll definitely consider it for my FEXT(s)

User avatar
0100010

07 Apr 2016, 04:49

Techno Trousers wrote:
0100010 wrote:Why not buy a new 103 key barrel plate from Unicomp and cut it down?
Is that drop in compatible with the old cases? If so I'll definitely consider it for my FEXT(s)
Not sure. But I think they are only like 10 bucks, maybe worth a test.

User avatar
Phenix
-p

09 Apr 2016, 01:21

I meant something like an external numberpad which can be plugged in/ used via the xwhatsit
Sometime its useful to have an numberpad..

User avatar
alh84001
v.001

09 Apr 2016, 02:46

idollar wrote: An update status on the GB - The order has been reviewed, approved and paid. Under production
Oh yeah!
https://www.youtube.com/watch?v=FzrBvWMS-vA

Post Reply

Return to “Workshop”