Post your GH60 [CLOSED]

User avatar
ماء

19 Jun 2013, 11:13

The thread include this Let's see some Pokers!
Spoiler:
if you have, please post your GH60 :)
of the various models hhkb, iso,winkeyless.etc

I do not yet have :?

thank you very much :D
Last edited by ماء on 23 Dec 2013, 07:11, edited 2 times in total.

User avatar
kbdfr
The Tiproman

19 Jun 2013, 12:21

ماء wrote:if you have, please post your GH60 :)
of the various models hhkb, iso,winkeyless.etc

I do not yet have :?

thank you very much :D
Just to keep track of the OP in case ماء decides again to "close" his thread and delete his posts.

User avatar
dirge

19 Jun 2013, 12:51

repeat of my old post:

Image
Image
Image
Image
Image
Image


Used http://www.ebay.co.uk/itm/180724932018 leather spray to colour the case. Dries in 15mins, I'm quite happy with the stuff. Can't say how durable etc but its made for spraying on leather shoes to change their colour, so must be a little durable.

The windows keys were made by taking two pcb mount switches and removing the tops, the gold contacts and using some flush cutters to remove the plastic from around the top. Then some squares of acrylic also sprayed.

Cherry sticker to finish off and it doesn't look too bad. It's got blue switches with o-rings and switch stickers.

User avatar
ماء

19 Jun 2013, 13:11

kbdfr wrote:
ماء wrote:if you have, please post your GH60 :)
of the various models hhkb, iso,winkeyless.etc

I do not yet have :?

thank you very much :D
Just to keep track of the OP in case ماء decides again to "close" his thread and delete his posts.
Sorry,before, I was wrong places :lol: :lol:

User avatar
ماء

19 Jun 2013, 13:17

dirge wrote:repeat of my old post:
Image
Used http://www.ebay.co.uk/itm/180724932018 leather spray to colour the case. Dries in 15mins, I'm quite happy with the stuff. Can't say how durable etc but its made for spraying on leather shoes to change their colour, so must be a little durable.

The windows keys were made by taking two pcb mount switches and removing the tops, the gold contacts and using some flush cutters to remove the plastic from around the top. Then some squares of acrylic also sprayed.

Cherry sticker to finish off and it doesn't look too bad. It's got blue switches with o-rings and switch stickers.
Wow,Apparently, it's yours, I save photos his on my computer :mrgreen:

where arrowkeys his :?:
Last edited by ماء on 19 Jun 2013, 15:56, edited 1 time in total.

mSSM

19 Jun 2013, 15:07

ماء wrote:
dirge wrote:repeat of my old post:
Used http://www.ebay.co.uk/itm/180724932018 leather spray to colour the case. Dries in 15mins, I'm quite happy with the stuff. Can't say how durable etc but its made for spraying on leather shoes to change their colour, so must be a little durable.

The windows keys were made by taking two pcb mount switches and removing the tops, the gold contacts and using some flush cutters to remove the plastic from around the top. Then some squares of acrylic also sprayed.

Cherry sticker to finish off and it doesn't look too bad. It's got blue switches with o-rings and switch stickers.
Wow,Apparently, it's yours, I save photos his on my computer :mrgreen:

where arrowkeys his :?:
Could you please not quote all the pictures?

User avatar
ماء

19 Jun 2013, 17:33

bump!

User avatar
Kurk

19 Jun 2013, 18:45

ماء wrote:bump!
WTF, why do you bump this thread?
As a matter of fact, the whole thread is rather pointless at this point of time as there are no GH60's around other than prototypes. You could have found the one from Dirge by using the search tool.

IvanIvanovich

19 Jun 2013, 23:44

DSC01780_zps63d7fb2a.jpg
DSC01780_zps63d7fb2a.jpg (461.92 KiB) Viewed 4157 times
Here is mine currently. 8-)

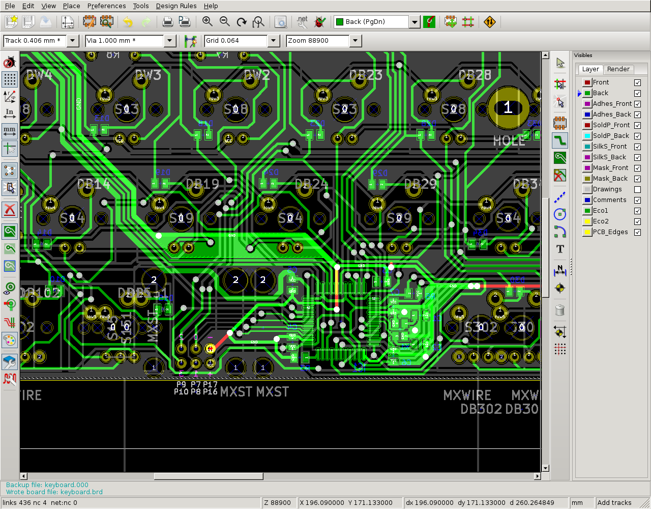
komar007

20 Jun 2013, 09:47

Here is mine, while working on rev. B :D
Attachments
2013-06-20-094656_1280x1000_scrot.png
2013-06-20-094656_1280x1000_scrot.png (237.29 KiB) Viewed 4132 times

User avatar
ماء

20 Jun 2013, 10:19

what name software it? komar :D

komar007

20 Jun 2013, 12:21

ماء wrote:what name software it? komar :D
kicad ;)
Some self-compiled version. But a version can be obtained on GH which reads the GH60 files.

User avatar
ماء

20 Jun 2013, 13:57

komar ,what your next project?

komar007

20 Jun 2013, 17:33

A commercial one, so I can't tell. But some users of geekhack and DT will get to know soon;)

User avatar
dirge

20 Jun 2013, 18:00

Good :) hope it's a solo project bud.

Post Reply

Return to “Gallery”