Wyse conversion help

User avatar
Redmaus
Gotta start somewhere

01 May 2015, 06:06

1P9A9963.JPG
1P9A9963.JPG (493.18 KiB) Viewed 2718 times
I recently acquired a Wyse keyboard from a vintage computing store. I really love the layout of this board, and I need to convert it to USB.

I have already converted a model M 122 key that I am selling and it was easy with a Teensy 2.0. But the Wyse conversion software is different from soarers I think and what I have now is a Teensy LC and a pro micro.(pictured) I have already replaced the 4p4c port with a USB connector.

I knew the board would not register presses but when I plugged it in to a computer like the way it is now the lock LED's come on. So I knew I didn't ruin the board when I soldered on the connector. I plan to use the cable pictured and make an outboard project box converter for it.

How can I do this with a Teensy LC or pro micro, I have already looked it up and got really really confused when it came to the pinouts and such.
1P9A9971.JPG
1P9A9971.JPG (203.38 KiB) Viewed 2718 times
1P9A9975.jpg
1P9A9975.jpg (694.37 KiB) Viewed 2718 times
Any help would be greatly appreciated.

User avatar
HzFaq

01 May 2015, 10:05

Soarer has a wyse converter as well, I don't think it's as mature as his PS2 one though but it might be a start.

https://geekhack.org/index.php?topic=52597.0

User avatar
Redmaus
Gotta start somewhere

01 May 2015, 14:04

HzFaq wrote: Soarer has a wyse converter as well, I don't think it's as mature as his PS2 one though but it might be a start.

https://geekhack.org/index.php?topic=52597.0
Wow thanks! I couldn't find this anywhere!

Now how to do it with a pro micro...

Findecanor

01 May 2015, 17:10

Redmaus wrote: How can I do this with a Teensy LC or pro micro, I have already looked it up and got really really confused when it came to the pinouts and such.
The Teensy LC has a 32-bit ARM Cortex M0 while the Teensy 2.0 and Arduino Pro Micro have 8-bit AVR ATmega32u4.
Hasu's adapter firmware is for the AVR and will not work with the ARM.

The pin-out for the Arduino board can indeed be a bit confusing. Arduino uses a different system for numbering pins than AVR does, for some inexplicable reason ... :roll:
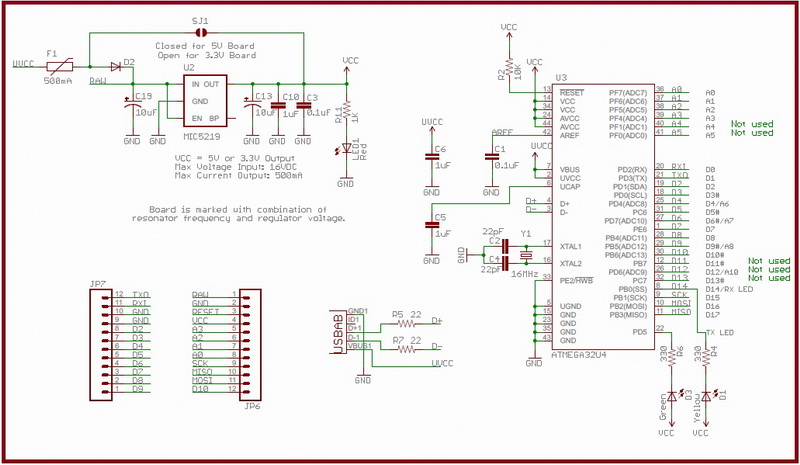
Here is a schematic for the Arduino Pro Micro where you can see the pin assignments:
Arduino-Pro-Micro-Schematics.jpg
Arduino-Pro-Micro-Schematics.jpg (102.92 KiB) Viewed 2648 times

User avatar
Redmaus
Gotta start somewhere

01 May 2015, 20:18

How do I integrate that schematic to use with a replaced 4p4c port and a USB B cable? And will the soarer software Hzfaq mentioned work with a pro micro? Where could I get Hasu's converter? Sorry I am really uneducated on this sort of stuff, I really need to learn more about it.

User avatar
dorkvader

02 May 2015, 06:15

Redmaus wrote: How do I integrate that schematic to use with a replaced 4p4c port and a USB B cable? And will the soarer software Hzfaq mentioned work with a pro micro? Where could I get Hasu's converter? Sorry I am really uneducated on this sort of stuff, I really need to learn more about it.
cut the end off a micro usb and solder to that usb jack you have. solder from the old pins on the controller to the pro micro like so: https://www.flickr.com/photos/dork_vade ... 129699654/
Image
Image\

i just used whatever wire was on hand. the thick ones are solid core, hence the odd bending.

flash the arduino pro micro with soarer's wyse firmware according to this guide
http://deskthority.net/workshop-f7/how- ... ro%20micro

I figured out all this on my own though it was really quite simple if you know how to search. i got a pm about this and figured i'd put it all in one place.

User avatar
Redmaus
Gotta start somewhere

10 May 2015, 21:52

Successfully converted! :D

Thanks for all your help dorkvader!
Done.jpg
Done.jpg (109.13 KiB) Viewed 2547 times

Post Reply

Return to “Workshop”