Buckling spring MT3 Keycaps! (MOVED)
-
vyquad
- Location: USA
- Main keyboard: IBM Model F XT
- Main mouse: G502
- Favorite switch: IBM Capacitive Buckling Spring
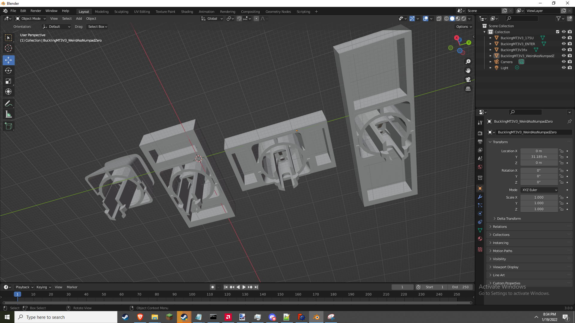
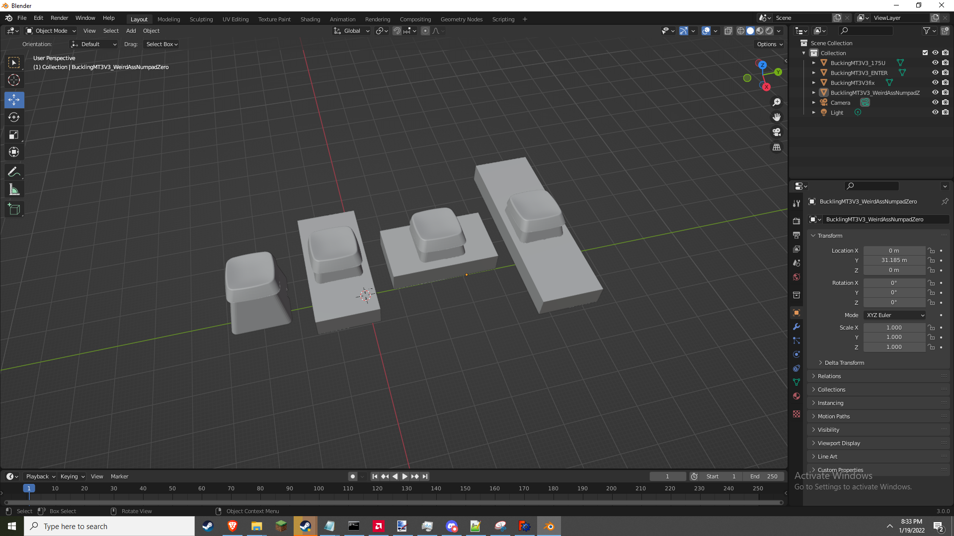
So i got to type on a selectric for the first time and i really loved the keycaps, but with buckling springs theres really only 1 profile so i had to get working in blender (With some people that can do CAD to fix bad stuff in the model). While it may look a bit crude, my attemps at making it look good have failed spectacularly. The base of the model comes from jaseg's buckling spring stl and it was some 20s typewriter buckling spring keycap i used for the thing that the spring sits in (These were designed with the Model F XT in mind so it is unknown if some of these keycaps will fit onto a model m) As of right now, these are untested. EDIT: Someone has offered to redesign the top part of the 2 piece keycap
EDIT: Project taken over by ThermometerSandwich viewtopic.php?f=7&t=27105
EDIT: Project taken over by ThermometerSandwich viewtopic.php?f=7&t=27105
- Attachments
-
- underside
- er45.png (1.19 MiB) Viewed 16493 times
-
- the gangs all here
- errrrr.png (966.82 KiB) Viewed 16493 times
-
- Issue with prototype where the part where the spring sits is missing
- wwwb36wpilc81.jpeg (2.59 MiB) Viewed 16493 times
Last edited by vyquad on 11 Apr 2022, 22:51, edited 3 times in total.
-
headphone_jack
- Location: Philadelphia
- Main keyboard: IBM MOPAR FSSK
- Main mouse: Logitech G502 Lightspeed
- Favorite switch: Brown Alps
- Contact:
These will 100% feel scratchy and awful at the resolution you've printed them at. Filament printing, even at its best, really can't do the "grain" you would need to get a smooth switch, even with monstrous amounts of lube applied. Hell, I doubt resin printing could get a high enough resolution to make these feel anything close to the original. The key tops are also very sloppy, you need to adjust the angle of the bottom piece to be flush with the dish at the top. But without injection molding (which would cost thousands) these aren't really that useful.
- Bjerrk
- Location: Copenhagen, Denmark
- Main keyboard: Cherry G80-1800 & Models F & M
- Main mouse: Mouse Keys, Trackpoint, Trackball
- Favorite switch: IBM Buckling Springs+Beamspring, Alps Plate Spring
Neat experiment! Looking forward to your account of the testing, even if the keyfeel turns out to to be a bit scratchy 
- Yasu0
- Location: hawaii
- Main keyboard: dull grey ibm selectric
- Main mouse: vertical ergonomic old man mouse
- Favorite switch: unicomp m, spring and rubber in perfect harmony.
Have thought about grafting selectric caps as a possible solution. I think by hand could work even if tedious. Today's adhesives, some of them are amazing. I don't think that would be your main issue with this method.
For smoothing out rough machine made parts, maybe build them up a little bit oversize and use a deburring method afterward?
For smoothing out rough machine made parts, maybe build them up a little bit oversize and use a deburring method afterward?
- Yasu0
- Location: hawaii
- Main keyboard: dull grey ibm selectric
- Main mouse: vertical ergonomic old man mouse
- Favorite switch: unicomp m, spring and rubber in perfect harmony.
Joining dissimilar material should be easy, one would think, with modern adhesives. Get your smooth half from originally mold cast IBM pieces, then put your finger interactive half from the old type writers on top.
-
vyquad
- Location: USA
- Main keyboard: IBM Model F XT
- Main mouse: G502
- Favorite switch: IBM Capacitive Buckling Spring
If the V3 prototype does not work, then i will be using this ideajsheradin wrote: 20 Jan 2022, 21:11 Another approach might be to utilize buckling spring two piece caps and just print some tops with your desired profile.
Edit: Didn't see Yasu0 beat me to it.
-
vyquad
- Location: USA
- Main keyboard: IBM Model F XT
- Main mouse: G502
- Favorite switch: IBM Capacitive Buckling Spring
Seems thats the only option as the prototype (even without the thing where the spring sits) is way too hard to push up and down and is not smooth at all (Even without the spring in the barrel!) as someone else in this thread saidjsheradin wrote: 20 Jan 2022, 21:11 Another approach might be to utilize buckling spring two piece caps and just print some tops with your desired profile.
Edit: Didn't see Yasu0 beat me to it.
- Attachments
-
- 67hb458567hub.png (862.9 KiB) Viewed 16250 times
-
vyquad
- Location: USA
- Main keyboard: IBM Model F XT
- Main mouse: G502
- Favorite switch: IBM Capacitive Buckling Spring
Yeah, i guess if you want to do sublimation you have to do that yourselfMuirium wrote: 21 Jan 2022, 12:58 Is your goal now to make white, spherical, blank outer shells? That's about all you can do with 3D-printing.
- Bjerrk
- Location: Copenhagen, Denmark
- Main keyboard: Cherry G80-1800 & Models F & M
- Main mouse: Mouse Keys, Trackpoint, Trackball
- Favorite switch: IBM Buckling Springs+Beamspring, Alps Plate Spring
Damn!! Got any more information?vyquad wrote: 26 Jan 2022, 03:00 UPDATE: Turns out ThermometerSandwich actually did their own take on it, albeit still prototyping
-
ThermometerSandwich
- Location: United States
- Main keyboard: F107
- Main mouse: Logitech MX Master 3
- Favorite switch: Capacitive Buckling Springs
Thanks for the shout-out vyquad!
Great work on your caps btw! I'm still amazed at how well those stems came out.
I plan on making a larger build log post in the Workshop about this topic in the next couple weeks. So, I suppose this is kind of a teaser trailer
From left to right:
and ≥M, the caps were printed with little voids for the legends. The
legend was filled with black CA glue, then sanded a bit. This didn't turn out super well. For the ≥M, I used the same UV resin as the print itself with pigment added. I poured a little resin into the voids, then put clear tape over the uncured resin to shape it. I cured it by shining a UV laser through the tape. After removing the tape, a little sanding cleaned it up pretty quickly. I meant for the main legend to be black, but I definitely didn't add enough pigment to the resin, so grey it is. Other than the color issue, I'm pretty happy with the results.
I thought about CNC milling the legends, but I think the prints came out well enough when printed at 0.02 mm or so. Also, I'm way too lazy to do the tool-pathing for ≥107 different legends.


Great work on your caps btw! I'm still amazed at how well those stems came out.
I plan on making a larger build log post in the Workshop about this topic in the next couple weeks. So, I suppose this is kind of a teaser trailer
- OG Model M/F keycap
- My first infill test on a resin print with black CA glue (lesson learned: don't use CA glue for infill...)
- Profile test with Sharpie legend. I quickly printed a set of alphas like this just to try out for a while to make sure I was happy with the dish shape. Okay, so I may have printed several sets until I was happy with the shape... This was printed at a bit too high of a layer height (0.05 mm I think).
- Proof of concept of a "Triple Shot" keycap using the same type of UV resin as the print itself.
For the
I thought about CNC milling the legends, but I think the prints came out well enough when printed at 0.02 mm or so. Also, I'm way too lazy to do the tool-pathing for ≥107 different legends.
Thanks!
Muirium wrote: 21 Jan 2022, 12:58 Is your goal now to make white, spherical, blank outer shells? That's about all you can do with 3D-printing.
- Bjerrk
- Location: Copenhagen, Denmark
- Main keyboard: Cherry G80-1800 & Models F & M
- Main mouse: Mouse Keys, Trackpoint, Trackball
- Favorite switch: IBM Buckling Springs+Beamspring, Alps Plate Spring
Well, almost. Except for the spam link you embedded in the smiley face.animestorm5 wrote: 27 Jan 2022, 08:28Bjerrk wrote: 20 Jan 2022, 20:30 Neat experiment! Looking forward to your account of the testing, even if the keyfeel turns out to to be a bit scratchy![]()
- Scottex
- Location: Spain, Madrid
- Main keyboard: Realforce 55g TKL
- Main mouse: Logitech G500
- Favorite switch: IBM Beam Spring
- DT Pro Member: -
this is great, sphericals for buckling spring is a dreamThermometerSandwich wrote: 26 Jan 2022, 17:36 Thanks for the shout-out vyquad!![]()
Great work on your caps btw! I'm still amazed at how well those stems came out.
I plan on making a larger build log post in the Workshop about this topic in the next couple weeks. So, I suppose this is kind of a teaser trailer
20220126_101116.jpg
From left to right:
- OG Model M/F keycap
- My first infill test on a resin print with black CA glue (lesson learned: don't use CA glue for infill...)
- Profile test with Sharpie legend. I quickly printed a set of alphas like this just to try out for a while to make sure I was happy with the dish shape. Okay, so I may have printed several sets until I was happy with the shape... This was printed at a bit too high of a layer height (0.05 mm I think).
- Proof of concept of a "Triple Shot" keycap using the same type of UV resin as the print itself.
For theand ≥M, the caps were printed with little voids for the legends. The
legend was filled with black CA glue, then sanded a bit. This didn't turn out super well. For the ≥M, I used the same UV resin as the print itself with pigment added. I poured a little resin into the voids, then put clear tape over the uncured resin to shape it. I cured it by shining a UV laser through the tape. After removing the tape, a little sanding cleaned it up pretty quickly. I meant for the main legend to be black, but I definitely didn't add enough pigment to the resin, so grey it is. Other than the color issue, I'm pretty happy with the results.
I thought about CNC milling the legends, but I think the prints came out well enough when printed at 0.02 mm or so. Also, I'm way too lazy to do the tool-pathing for ≥107 different legends.
Thanks!
Muirium wrote: 21 Jan 2022, 12:58 Is your goal now to make white, spherical, blank outer shells? That's about all you can do with 3D-printing.![]()
-
mrprofessor
- Location: India
- Main keyboard: Mini M
- Main mouse: Logitech g502 something
- Favorite switch: Buckling spring
- Contact:
Wow, they look super cool. Want to get my hands on a setThermometerSandwich wrote: 26 Jan 2022, 17:36 Thanks for the shout-out vyquad!![]()
Great work on your caps btw! I'm still amazed at how well those stems came out.
I plan on making a larger build log post in the Workshop about this topic in the next couple weeks. So, I suppose this is kind of a teaser trailer
20220126_101116.jpg
From left to right:
- OG Model M/F keycap
- My first infill test on a resin print with black CA glue (lesson learned: don't use CA glue for infill...)
- Profile test with Sharpie legend. I quickly printed a set of alphas like this just to try out for a while to make sure I was happy with the dish shape. Okay, so I may have printed several sets until I was happy with the shape... This was printed at a bit too high of a layer height (0.05 mm I think).
- Proof of concept of a "Triple Shot" keycap using the same type of UV resin as the print itself.
For theand ≥M, the caps were printed with little voids for the legends. The
legend was filled with black CA glue, then sanded a bit. This didn't turn out super well. For the ≥M, I used the same UV resin as the print itself with pigment added. I poured a little resin into the voids, then put clear tape over the uncured resin to shape it. I cured it by shining a UV laser through the tape. After removing the tape, a little sanding cleaned it up pretty quickly. I meant for the main legend to be black, but I definitely didn't add enough pigment to the resin, so grey it is. Other than the color issue, I'm pretty happy with the results.
I thought about CNC milling the legends, but I think the prints came out well enough when printed at 0.02 mm or so. Also, I'm way too lazy to do the tool-pathing for ≥107 different legends.
Thanks!
Muirium wrote: 21 Jan 2022, 12:58 Is your goal now to make white, spherical, blank outer shells? That's about all you can do with 3D-printing.![]()
-
ThermometerSandwich
- Location: United States
- Main keyboard: F107
- Main mouse: Logitech MX Master 3
- Favorite switch: Capacitive Buckling Springs
Heading your way, vyquad!
Spoiler:
-
ThermometerSandwich
- Location: United States
- Main keyboard: F107
- Main mouse: Logitech MX Master 3
- Favorite switch: Capacitive Buckling Springs
Build log started: viewtopic.php?f=7&t=27105ThermometerSandwich wrote: 26 Jan 2022, 17:36 I plan on making a larger build log post in the Workshop about this topic in the next couple weeks. So, I suppose this is kind of a teaser trailer![]()
- -Space-NATO-
- Location: Buenos Aires - Argentina / Miami - USA
- Main keyboard: IBM 3278 / Leading Edge DC-3014
- Main mouse: Who cares about mouses here?
- Favorite switch: Beamspring / Blue Alps
Looking very nice!