Illuminate keyboard using Scroll Lock key

chuqiu

17 Nov 2017, 08:48

Hello guys, so glad to join here where has so many professional guys. I have a keyboard that I'd like to illuminate when pressing the Scroll Lock key, but I'm not really good when it comes to designing something like that.

I'm planning to use a transistor that will take the current from the Scroll Lock LED, so when activated the transistor will take the higher current from the keyboard input to light one or two LEDs.

I came up with this design but need some help, I don't really know well how to wire the transistor. I measured the Scroll Lock LED voltage on load and it is 2v, I don't know the current since I believe I'd need to unsolder one pin of the LED to measure it (I'm assuming the current is 20mA?).
Image
This is the transistor's datasheet: http://www.futurlec.com/Transistors/C1815.shtml

The resistors on the light LEDs would depend on the LEDs I choose, if possible I'd use white LEDs, if not blue.

I know the transistor leads are actually ECB http://www.kynix.com/Search/ECB.html, I draw them like EBC for the order.

EDIT: Ok I want to add more information, I checked the amperage of a PS/2 keyboard, it was easy because I just had to split a jumper.

The most consuming configuration was with the three LEDs ON and pressing one or more keys continuosly, in that case the amperage was less than 30mA (26.3mA). The voltage is 5.1V.

According to this: http://www.computer-engineering.org/ps2protocol/ PS/2 voltage can go from +4.5V to +5.5V and the max current is 275 mA. Which gives me hopes I can wire the LEDs internally.

I have two white 3.5V 20mA LEDs that work just fine at 3.2V 17mA, so adding them would be around 34mA. That is, less than 30mA from the keyboard plus 34 for the light = less than 64 mA in the worst case (I have to add more components so it will be a bit more at the end), with all the Keyboard LEDs the lights ON and typing.

The circuit would consume less than the max 275mA from the PS/2 protocol.

The other option I'm considering is to make a Joule Thief, and run the lights right from the Scroll Lock LED but I don't know if the frequency of the Joule Thief could interfere with the keyboard or the computer in some way.
Thanks all guys.

rich1051414

17 Nov 2017, 12:10

What's the diode for? The LED is already a diode.

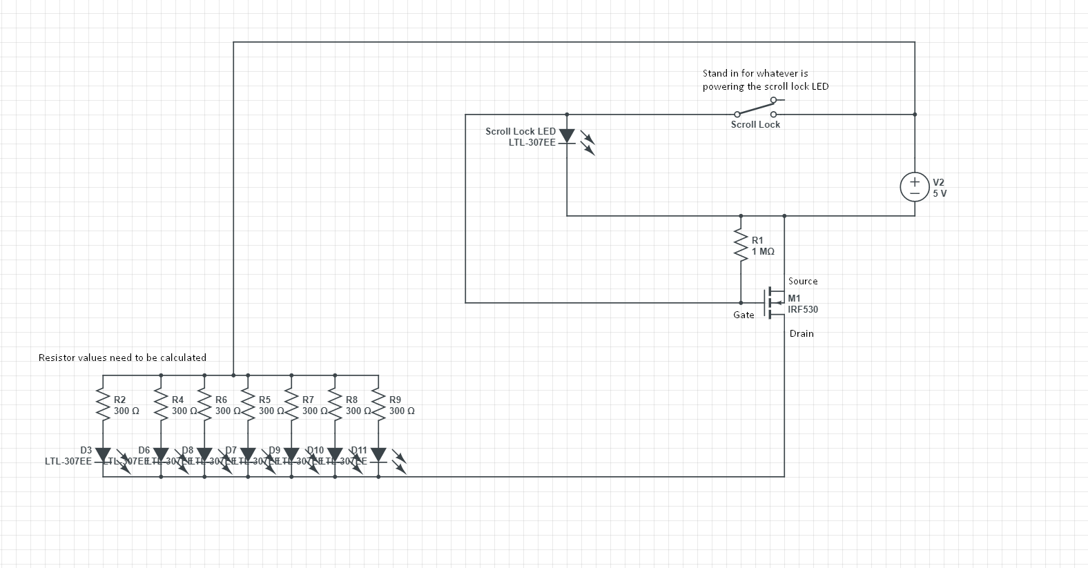
You definately could use the Scroll lock light to pull up the gate on a mosfet, which then powers the other LED's. Use a high value pull down resistor so the gate doesn't float when it disconnects, and an NPN mosfet with the LED's negative lead connected to the drain, the source connected to ground, and the LED's positive lead connected to 5v through a resistor. Easy peasy :)

Something like this:
HzT8qLM5T_iz7jHyOKNsAg.png
HzT8qLM5T_iz7jHyOKNsAg.png (55.63 KiB) Viewed 1177 times
Something like this would bypass putting any load on whatever is driving the LED, and you could power it directly from the 5v rail from the plug to the computer. You will need to do the calculations to figure out the maximum amount of power you can draw though, so your LED's don't overcurrent the slot.

I do recommend that each LED does have a discreet resistor to the power rail, otherwise you will have inconsistent brightness.

Post Reply

Return to “Keyboards”